TNT日报

访问手机版在线投稿

当前位置:主页 > 民生

维护司法权威!执行案件尘埃落定,被执行人阻碍执行

来源: 天天快报 时间:2020-12-25 18:14 作者:admin 浏览: ->手机浏览此文章

 (中外法制网 舒阳 郁葱)陕西杨凌,一起借贷纠纷,债权人历经数年,通过司法途径实现了债权。债务人阻碍司法执行,受到刑罚后,仍在干扰正常执行。人民法院如何惩治阻碍司法执行的犯罪行为,守护司法权威,成为社会关注又一热点话题。

     2014年12月24日,陕西杨凌海洋小额贷款有限责任公司(以下简称:小贷公司)向陕西金刚五矿资源有限公司(以下简称:金刚五矿公司)借款4390万元。双方在陕西汉唐公证处办理了(2014)陕证经字第009048号公证书。因金刚五矿公司未能按期偿还借款,经小贷公司申请,陕西汉唐公证处做出(2015)陕证执字第0016号执行证书。2015年1月,小贷公司向西安市中级人民法院(以下简称:西安中院)申请强制执行。小贷公司本以为通过司法执行可以顺利实现债权,可未曾想到维权道路艰辛且漫长,这一走就是五年之久。

债务人虚假诉讼阻碍执行,司法机关重拳出击

    2015年,金刚五矿公司经理、实际控制人钟红旗与案外人王永生又虚构金刚五矿公司与王永生之间存在债权债务关系,由王永生向铜川市印台区人民法院申请支付令,要求金刚五矿公司支付款项,并申请查封了金刚五矿公司名下的两宗探矿权。探矿权被查封后,西安中院的执行程序被迫中止。

    法网恢恢、疏而不漏。金刚五矿公司、钟红旗、王永生等人的违法犯罪行为很快被公安机关查获,并交由两级人民法院审理。铜川市印台区人民法院一审作出(2018)陕0203刑初37号《刑事判决书》;铜川市中级人民法院二审作出(2018)陕02刑终69号《刑事判决书》均认定“钟红旗、王永生二人捏造虚假的借款和债权转让协议,向人民法院提起虚假的民事诉讼,致使人民法院作出支付令,并向人民法院申请强制执行,扰乱了正常的诉讼秩序,损害了司法权威,构成虚假诉讼罪。”

   至此,金刚五矿公司、钟红旗、王永生以虚假诉讼阻碍司法执行的违法犯罪行为受到了法律的制裁,但其二人申请支付令、查封探矿权的行为,使得西安中院无法执行探矿权,进而导致小贷公司超过4390万元的债权在长达五年的时间内无法得到受偿,损失巨大。

虚假诉讼阻碍执行未果,债务人又出“新招”。

      处于缓刑考验期的钟红旗却不思悔改,其控制的金刚五矿公司本不存在破产的情形,但钟红旗仍企图将金刚五矿公司进行破产,由此把探矿权纳入破产财产,阻碍西安中院的执行。

    2019年3月,金刚五矿公司向陕西省镇安县人民法院申请破产,该院审查后作出(2019)陕1025破申1号《民事裁定书》,裁定不予受理。金刚五矿公司不服,向商洛市中级人民法院上诉,该院作出(2019)陕10破民终1号《民事裁定书》,驳回上诉。

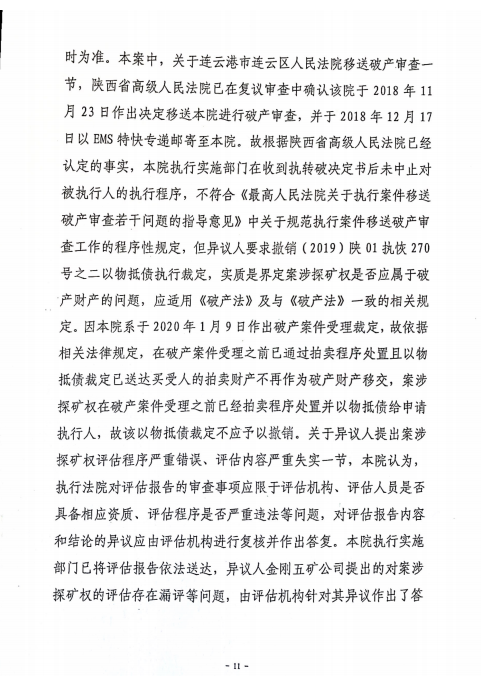
   金刚五矿公司自行申请破产未果后,于2019年7月又与其他债权人连云港港口物流有限公司在连云港市港口区人民法院启动“执行转破产”程序,并申请将案件移送至西安中院审理。西安中院审理后,作出(2019)陕01破申23号《民事裁定书》,驳回其破产申请。金刚五矿公司仍不服,向陕西省高级人民法院提出上诉。该院作出(2019)陕民终949号《民事裁定书》,指令西安中院再次审理金刚五矿公司的破产申请。西安中院无奈,于2020年1月受理破产案件,并指定希格玛会计师事务所作为破产管理人。

    据了解,金刚五矿公司虽然进入了破产程序,但西安中院已在先于2019年9月挂网拍卖金刚五矿公司名下的两宗探矿权,因无人竞买而流拍,该院遂于2019年9月29日作出“以物抵债”裁定,将上述探矿权作价2221万元抵偿给小贷公司,执行案件执行完毕。

   金刚五矿公司进入破产程序后,其虚假破产的证据也渐渐浮出水面。希格玛会计师事务所作为破产管理人,在审查金刚五矿公司的财务资料时发现,金刚五矿公司在申请破产前转移优质资产2.2亿元,实际控制人钟红旗竟然从公司报销差旅费1.6亿元;申报债权中,律师费2900多万元、职工工资2000余万元(2015年公司已解散,无人上班),明显属于虚假破产。目前,希格玛会计师事务所已向西安中院递交书面材料通报前述情况,并建议将破产案件移送其他司法机关处理。

一波未平一波又起,债务人欲破坏司法执行成果

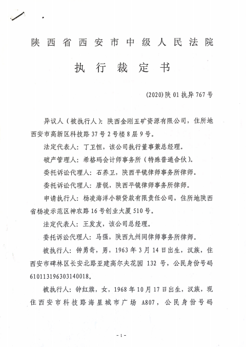
    金刚五矿公司不甘于探矿权被执行完毕的事实,向西安中院提起执行异议,认为探矿权属于破产财产,应撤销西安中院将探矿权以物抵债给小贷公司的裁定。西安中院审理后认为,探矿权执行完毕在先,破产案件受理在后,故不属于破产财产,并作出(2020)陕01执异767号《执行裁定书》,驳回异议。金刚五矿公司不服,向陕西省高级人民法院提起复议。

      党的十八届四中全会以来,大力倡导“切实解决执行难”、“依法保障胜诉当事人及时实现权益”;最高人民法院在2016年提出“用两到三年时间基本解决执行难问题”; 中央全面依法治国委员会于2019年颁布《关于加强综合治理从源头切实解决执行难问题的意见》。在国家全面推进落实司法执行工作的大背景下,金刚五矿竟还以虚假诉讼、虚假破产等方式阻碍司法执行、扰乱司法活动,并在执行完毕后又妄图破坏执行成果,破坏正常经济秩序。法律的严肃性何在?法律的公正性何寻?

     目前,执行异议复议一案正在陕西省高级人民法院审理中。陕西省多名人大代表联名向省高院反映,希望能够依法查明案件事实,公平公正审理,以维护申请执行人的合法权益,守护司法权威,还受害企业一个公正。(案件审理情况,将继续关注)

     来源:https://page.om.qq.com/page/OaNE_gmvAzdcDDBRH2Ksciow0

本月排行

民生精选