TNT日报

访问手机版在线投稿

当前位置:主页 > 法治

甘肃景泰 民企破产案牵出工行2800万元违规贷款

来源: 法治在线 时间:2026-03-19 10:04 作者:法治在线 浏览: ->手机浏览此文章

 甘肃景泰  民企破产案牵出工行2800万元违规贷款
  
  2026年伊始,甘肃省景泰县一起持续八年的企业破产案因为工商银行景泰县支行管理层被多方举报再度引发社会关注。
  
  持续八年的破产案为何悬而未决
  
  景泰县三福粮油有限责任公司成立于2000年3月29日,拥有股东27人,王平持股比例38.06%,担任监事,为公司实际控制人;甘永义持股比例14.13%,担任公司法定代表人。王平为原景泰县粮食局粮食公司法定代表人,景泰县粮食公司成立于1993年7月5日,为全民所有制企业,2013年因经营不力而破产。
  
  2014年景泰县纪律检查委员会查实王平挪用景泰县粮食公司1123万元国有资金,给予王平开除党籍处分。
  
  2019年1月31日,王平涉嫌挪用公款罪白银区人民检察院决定不予起诉。
  
  2022年9月15日,景泰县公安局决定对景泰三福粮油骗取贷款案立案侦查。
  
  2022年8月16日,王平因涉嫌职务犯罪被靖远县监察委员会立案调查;2023年2月7日被采取留置措施;2023年8月3日被刑事拘留;2023年8月17日被逮捕。
  
  2025年6月26日,王平涉及多项罪名被靖远县人民法院判处有期徒刑20年。
  
  景泰三福粮油曾为省市重点农业产业化龙头企业,2018年5月14日因多笔法院执行而申请破产。八年来,该案的资产处置与债务清偿工作一直未能完成。据知情人士透露,破产管理人多次提交清算方案均遭债权人会议否决,核心争议在于企业曾办理的两笔虚假保理贷款,债权人呼吁尽快启动对银行贷款真实性的司法审查,剥离虚假债权,保障公平清偿。
  
  蹊跷的是,景泰三福粮油在申请破产前两年已几近停业,却仍向工行景泰支行办理了两笔大额保理贷款及一笔银行承兑汇票,累计金额高达4300万元。发放这些贷款时,公司实际控制人王平正在接受纪委审查,企业已资不抵债,保理业务中的虚假合同及贷款用途和实际资金流向也存在重大问题。
  
  经相关机构调查,景泰三福粮油向工行景泰支行办理保理融资贷款时,所附的财务报表、购销合同被发现是虚假的,且贷款过程中还存在“倒签文件”和“资金回流”等违规操作。这一情况与工行十堰分行和交通银行滨州分行因违规发放保理融资被罚款的案例相类似。更令人震惊的是,银行贷后管理记录几乎空白,对资金实际用途未作追踪,疑似存在“放贷放水”行为。
  
  一方是国有银行,正为自己争取破产清算后的权益保障;另一方是十数名个人,正努力最大地挽回自己的损失。双方博弈的背后是职权滥用和违规操作,让久拖不决的企业破产案牵连到国家金融资产的损失。
  
  
  民企高管涉腐败骗贷大案
  
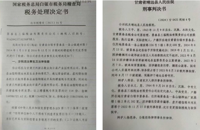
  2025年6月26日,景泰三福粮油实际控制人王平涉及贪污、挪用公款、滥用职权、职务侵占、骗取贷款等多项罪名被靖远县人民法院判处有期徒刑二十年;景泰三福粮油法定代表人甘永义犯骗取贷款罪判处有期徒刑三年;景泰三福粮油公司犯骗取贷款罪,判处罚金十万元。
  
  判决书中长达45页的骗取贷款犯罪调查将景泰三福粮油破产案再次推上风口浪尖。判决书中披露,景泰三福粮油在2015至2016年,多名企业高管,通过签订虚假《产品购销合同》,并虚开增值税发票,同时编造景泰三福粮油与嘉和公司收购油葵的《原料购销合同》作为贷款用途,利用1750万元的虚假应收账款作为担保,虚假的财务报表等向工行景泰支行申请贷款。贷款发放后,以受托支付的方式转入嘉和公司账户。后该笔贷款资金又回流至景泰三福粮油账户,景泰三福粮油将其中1100万元作为定期存款,在工行景泰支行办理了一笔1500万元的电子银行承兑汇票,贴现后用于偿还景泰三福粮油到期贷款;2016年1月,景泰三福粮油与自己控制的油脂购销站签订虚假《产品购销合同》,并虚开增值税发票,同时编造景泰三福粮油与嘉和公司收购油菜籽的《农副产品购销合同》作为贷款用途,并以1609.2万元虚假应收账款作为担保,以虚假的财务报表等向工行景泰支行申请贷款。2016年8月26日,工行景泰支行向景泰三福粮油发放1400万元保理贷款。同日,以受托支付方式转入嘉和公司账户。次日,该笔贷款又回流至景泰三福粮油账户。景泰三福粮油虚构贸易背景、伪造财务资料,骗取银行贷款共计2800万元。
  
  2022年9月1日,三福粮油资产管理人甘肃仁泽律师事务所发布的《关于景泰三福粮油有限责任公司破产清算等情况的回复》文件指出,工行白银分行保理业务的2800万元及利息债权不能在处置的破产财产中得到清偿。
  
  “这不是一起简单的民企经营失败,而是一场由内外勾结导致的金融资产流失。”正如一位参与案件调查的法律人士指出,银行信贷审批人员在处理贷款时,对明显异常的贷款材料视而不见,甚至协助企业完善伪造虚假手续,这种行为不仅是玩忽职守,还构成共同犯罪。
  
  
  
  内外勾结致使2800万元成“烂账”
  
  在对景泰三福粮油的公诉材料中相关调查和证人证言揭示,景泰三福粮油骗取贷款行为得到了银行高管的“口传心授”和“悉心指导”,这些高管通过非正式的指导和影响,为骗贷行为提供了便利,若没有他们的“照顾”,骗贷行为铁定不会实现。
  
  唐薇笔录(时任景泰三福粮油董事、出纳):
  
  相关部门调查前,工行景泰支行副行长张建祥给她打电话安顿说相关业务及应收账款都是真实存在的,不能说增值税发票是虚开的。
  
  景泰三福粮油和工行的信贷关系时间特别久了,银行的人也清楚景泰三福粮油和景泰油脂购销站就是一回事,不可能存在应收账款债务关系,办理保理贷款的过程中开具多少票据,形成多少应收债务关系都是银行要求的,是王平和甘永义提前与工行行长卢守统、副行长张建祥商量好的。
  
  将财务报表报到工行后,有的数字不合适,工行客户经理张元勋就要求再把财务报表上的数字改大些,做成符合贷款要求的数字,张元勋根据虚假财务报表自己制作一份财务调查报告。
  
  张国祥笔录(时为景泰三福粮油办公室工作人员):
  
  在办理保理贷款时,工行景泰支行出具了一张应收账款询证函,当时是自己到银行取来,甘永义直接盖的油脂购销站的章,然后去敬业向日葵公司盖的章,绝对不是银行的人去办的。
  
  甘永义笔录(时任景泰三福粮油法定代表人):
  
  2014年,景泰三福粮油在工行的贷款到期,为了不形成不良贷款,副行长张建祥、客户经理张元勋和他商量如何将之前的贷款还上,提出让景泰三福粮油办理保理贷款。起初不清楚如何办理,都是他们提出需要提交哪些资料、具体流程等。银行按照银行的保理贷款的要求再调整报表数字,全权配合银行把财务报表等贷款资料弄合适将贷款办理下来。
  
  银行的工作人员清楚景泰三福粮油与敬业向日葵公司、景泰油脂购销站没有发生真实的业务往来,知道抵押虚假的应收账款一事。使用景泰油脂购销站的应收款质押办理保理贷款,还是工行副行长张建祥提出来这样做的,银行的人知道景泰三福粮油和景泰油脂购销站就是一回事。贷款资金如何走账都是张建祥、张元勋安顿指定的,走账的那些公司有的是银行的人联系的,有的是王平联系的,反正最后贷款就回转到景泰三福粮油账户了。
  
  
  
  银行高管卢守统、张建祥、张元勋曾违规向景泰三福粮油出借400万元,以此来弥补承兑汇票到期垫款缺口。如此大额的借贷关系,对于仅有每月一万元左右工资的他们,显然是有悖于常理的,这一违规背后究竟有何内幕?公众的猜测大多将其引向内外勾结的金融腐败。
  
  景泰三福粮油在工行景泰支行的贷款实有贷款转还、转存增贷的意味,工行景泰支行只是推后了景泰三福粮油不良贷款爆发的时间,最终不仅未能挽回国有资产的流失反而又导演了2800万的保理融资贷款。其事件本身是应收账款、质押贷款成为银行领导和企业勾结骗取贷款的杰作。2800万元贷款已注定无法收回,被列为不良资产“烂账”,损失终将由国有银行承担,这也引发了公众对金融系统风控机制的广泛质疑。
  
  这起历时八年的仍未结束的破产案,不仅是一个企业的沉浮录,更是一面镜子,在当前民营企业融资难、金融监管漏洞与腐败风险交织的复杂环境下,社会各界期待有关部门彻查此案背后的权力寻租与监管失职问题,推动金融生态净化。如何防止“烂账”变“烂尾”,考验着司法公正与金融治理的底线。

转载来源链接:法治在线  https://www.cnnewson.com/detail/11736

本月排行